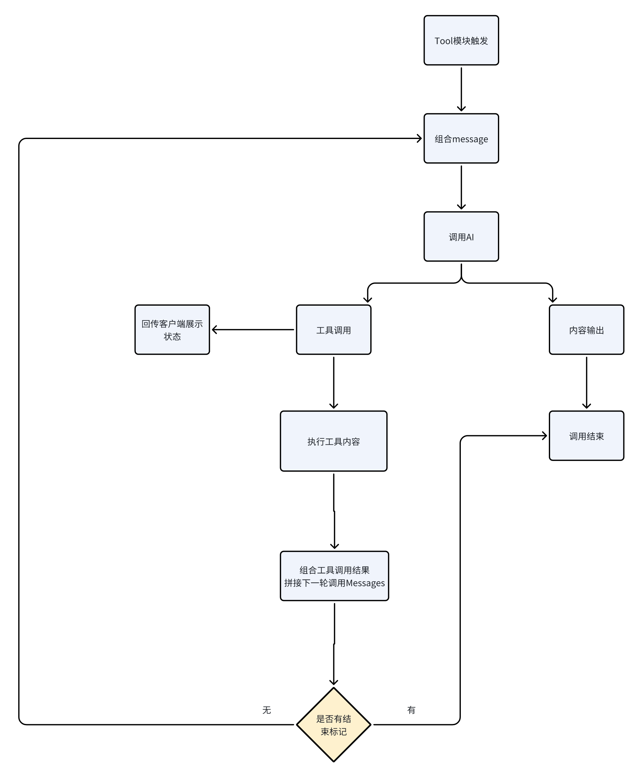
FastGPT/docSite/assets/imgs/flow-tool2.png
Archer 6b7b03c245
4.7 doc update (#1068)
* fix: plugin update

* feat: get current time plugin

* fix: ts

* perf: select app ux

* fix: ts

* perf: max w

* move code

* perf: inform tip

* fix: inform

* doc

* fix: tool handle

* perf: tmp file store

* doc

* fix: message file selector

* feat: doc

* perf: switch trigger

* doc

* fix: openapi import

* rount the number

* parse openapi schema

* fix empty line after variables (#64)

* doc image

* image size

* doc

* doc

* catch error

---------

Co-authored-by: heheer <71265218+newfish-cmyk@users.noreply.github.com>
2024-03-27 12:50:07 +08:00

171 KiB
2036x2474px