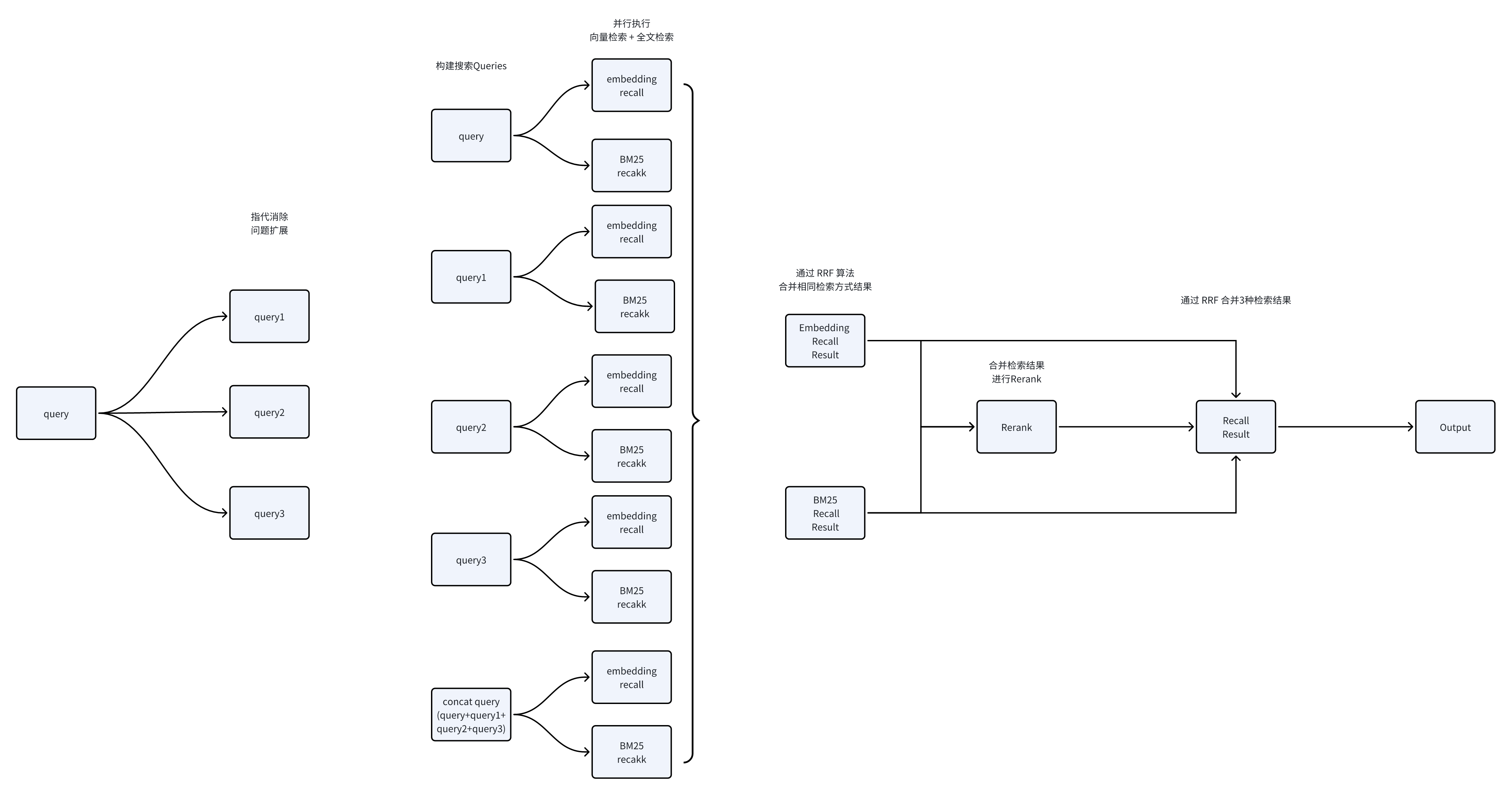
FastGPT/docSite/assets/imgs/dataset_search_process.png
imgbot[bot] d4aa19d8f2
[ImgBot] Optimize images (#859)
*Total -- 1,066.38kb -> 626.26kb (41.27%)

/docSite/assets/imgs/dataset_search_process.png -- 427.67kb -> 91.64kb (78.57%)
/docSite/assets/imgs/dataset_tree.png -- 100.17kb -> 24.38kb (75.66%)
/docSite/assets/imgs/http1.jpg -- 30.60kb -> 26.77kb (12.54%)
/docSite/static/android-chrome-256x256.png -- 5.57kb -> 4.93kb (11.41%)
/docSite/assets/imgs/sealos_price.jpg -- 148.36kb -> 135.89kb (8.41%)
/docSite/static/android-chrome-512x512.png -- 11.31kb -> 10.37kb (8.3%)
/docSite/static/android-chrome-192x192.png -- 4.11kb -> 3.77kb (8.15%)
/docSite/static/apple-touch-icon.png -- 3.87kb -> 3.55kb (8.08%)
/docSite/static/docs/mstile-150x150.png -- 3.01kb -> 2.77kb (8%)
/docSite/static/mstile-150x150.png -- 3.01kb -> 2.77kb (8%)
/docSite/assets/imgs/demo-appointment5.jpg -- 160.47kb -> 154.53kb (3.7%)
/docSite/assets/imgs/1.png -- 108.90kb -> 106.11kb (2.56%)
/docSite/static/favicon-32x32.png -- 1.01kb -> 0.99kb (2.13%)
/docSite/assets/imgs/2.png -- 32.49kb -> 31.97kb (1.6%)
/docSite/assets/imgs/versatile_assistant_5.png -- 25.81kb -> 25.80kb (0.06%)

Signed-off-by: ImgBotApp <ImgBotHelp@gmail.com>
Co-authored-by: ImgBotApp <ImgBotHelp@gmail.com>
2024-02-18 20:07:44 +08:00

92 KiB
4522x2376px